在新勢力排位賽中,零跑的發展軌跡乍看在意料之外,細想卻在情理之中。
從表面上看,它既不具備“蔚小理”等互聯網新勢力所擅長的敘事能力與融資優勢,也缺乏極氪、智己、嵐圖等傳統大廠新勢力積淀的產業經驗與體系支撐,更沒有華為、小米等科技新勢力擁有的話題流量與渠道資源。
即使“三不沾”,它仍逆勢站上了新勢力銷量之巔。從具體表現來看,零跑在今年3月至6月持續蟬聯新勢力月度銷量冠軍;回溯更早的2024年第四季度,它已實現季度盈利——要知道,全球范圍內僅五家新能源車企達成盈利,零跑正是其中之一。

為什么?
零跑C11或許可以回答——它是零跑的成長縮影。
朱江明說,2020年時C11曾因為缺錢中斷研發,差點夭折,這像極了開局不順的零跑。
但最后,C11卻是過去四年累計銷量僅次于Model Y的新能源中型SUV,目前累計銷量超過25萬臺。它并非出場即爆款,而是憑借超長產品生命周期持續抵御競品沖擊,最終沉淀為一款慢熱型的經典爆款,這也像極了零跑的調性,不求爆紅,只求長紅。

C11的逆襲,源于產品力越級;而“越級”的支撐,源于全域自研的深度賦能,這也是零跑從“不被看好”到“越來越好”的關鍵所在。
如今C11經典再進階,將越級推向新高度,預示著零跑有更充足的彈藥糧草角逐新能源下半場。

讓更多人,買到更好的車
全新C11售價14.98萬-16.58萬,朱江明說,“要讓更多人買到更好的車。”
我們可以從以下三個維度理解這句話。
第一,價值上做加法,價格上做減法。
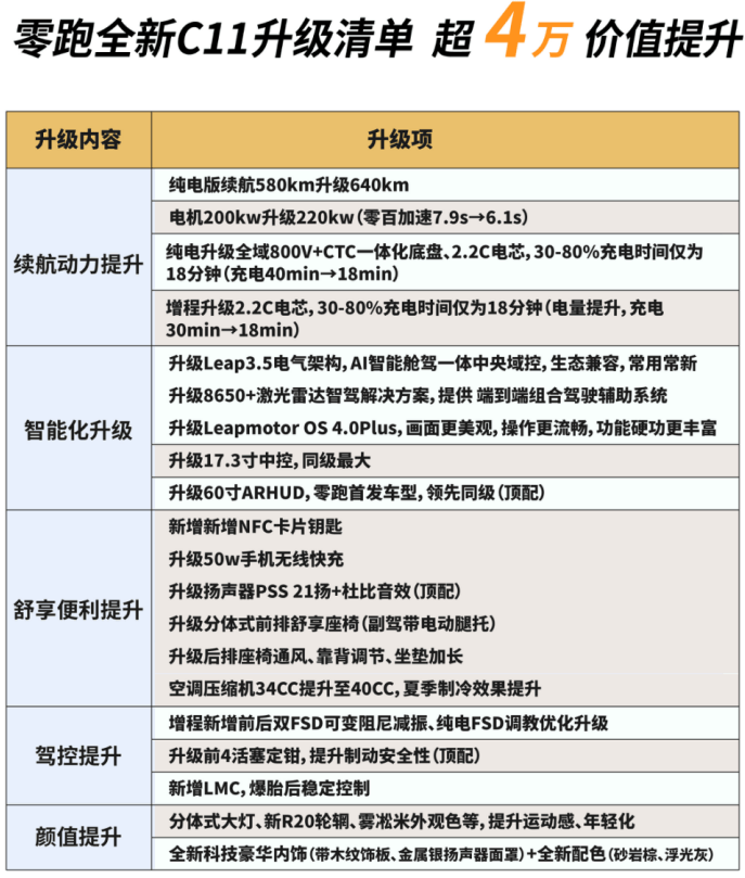
全新C11擁有價值超4萬的110項+重磅升級,但對比老款售價(14.88萬-20.98萬),卻是實打實的加量不加價。
我們以增程入門版為例,全新C11純電續航從200公里提升至300公里,輪胎規格從R18升級為R20,快充時間縮短0.2小時;更關鍵的是新增前后雙FSD可變阻尼減振、LMC一體化運動融合控制技術、透明底盤、激光雷達及端到端組合駕駛輔助方案,外加電動后備箱、前排座椅通風加熱等實用配置。這些功能的全面升級,其價值增量遠非表面1000元的價差所能衡量。
純電版的升級同樣堪稱全面進化,續航里程從580公里提升至640公里,快充時間從40分鐘大幅縮減至18分鐘,零百加速從7.9秒精進至6.1秒——這一性能已接近特斯拉Model3后輪驅動版(5.9秒);更具沖擊力的是,搭載激光雷達的智能輔助駕駛方案價格從17.88萬元下探至15.58萬元,同時新增17.3英寸同級最大中控屏、60英寸AR-HUD等配置,直接將30萬級以上的豪華配置標準下探至15萬級區間。

第二,好而不貴,物超所值。
零跑高級副總裁曹力曾言:“零跑要成為消費者心中的價值秤。”
當我們以全新C11的產品力為參照,去衡量市面上價位更高的產品時,不難得出結論:好車,真的不需要貴。
比如說,目前市面上搭載激光雷達、端到端大模型輔助駕駛的新能源中型SUV,價格普遍在20萬以上,但全新C11做到了15萬級即可擁有,而且提供的是智能駕駛輔助第一梯隊的規格。
這背后離不開LEAP3.5電子電氣架構的支持,這套零跑自研的技術杰作,已經是全球集成度最高的中央域控,它將傳統分散的50多個ECU控制器精簡到22個,將整車線束長度縮短到不足燃油車的三分之一,以此實現通訊從毫秒級到微秒級的蛻變,系統響應速度與穩定性分別提升3倍、50%,讓消費者在體驗高速領航輔助、通勤領航輔助時更安全、便捷、舒適。

比如說,60英寸AR-HUD,同樣是零跑自研,它的亮度超16000nit,相較于問界M9、小鵬G7的HUD,亮度提升超33%,不僅行車時不懼強光、久看不累、戴鏡自由,休息時還可以用它來看電影。

比如說,騰勢Z9GT、尊界S800高調宣傳的“爆胎保命”功能,零跑同樣可以自研,甚至做到全系標配,LMC一體化運動融合控制技術能在120公里時速爆胎、濕滑冰雪路面、高速過彎等極端情況下保持車身穩定,將百萬級安全功能惠及每一人。

再比如說座椅,大家只知道全新C11增加了女王副駕,卻不知道它為了舒適,將每一排座椅的坐墊加長了36mm,并普及了雙吸入式通風與雙加熱,更不知道零跑耗費3年自研座椅,將行業高端車型35-38道鞣制工序(如別克艾維亞38道工序)提升到40余道,把頭等艙的體驗進一步下放至平價車型。

當一輛15萬級的新能源中型SUV,將全域800V高壓碳化硅平臺、高精度激光雷達、各種高端配置集于一身時,我們再用簡單粗暴的“價格屠夫”去形容零跑已不再妥當,它更像是價值坐標系的重構者。
第三,從入門到頂配,價格差不到2萬。
由于堅持全域自研,零跑既可以將價值超4萬元的越級配置“送”給消費者,也可以將入門與頂配的價格差縮短到2萬以內。
曹力表示,零跑的定價邏輯是成本定價,保持一定毛利,將最大的“利”讓給用戶。

因此,雖然全新C11入門即旗艦,但頂配是更優解。首先在價格上,增程頂配15.98萬,純電頂配16.58萬,不僅遠低于同級別競品搭載同等配置的價格門檻,更將“高配不貴”的品價比優勢體現得淋漓盡致。
其次在體驗上,頂配版本所承載的功能完整性無可替代,激光雷達+端到端智能駕駛輔助方案、60英寸AR-HUD、女王副駕、同級唯一杜比全景聲等配置,構成了無短板的用車體驗。這種“價格可控性”與“功能全面性”的雙重優勢,讓頂配版本成為兼顧實用與品質的最優選。

零跑的能做的,友商為何做不到?
看到這里,你或許會有兩個疑問:
1.全新C11這么賣,能賺錢嗎?
2.零跑的打法,友商能跟嗎?
其實這兩個問題都指向同一個答案:全域自研。這也是零跑與其他新勢力的本質區別。

目前零跑可以做到占整車成本65%的高附加值核心零部件自研自造,這意味著它可以有效控制成本,并根據市場變化靈活調整產品攻勢。
按朱江明的話說,零跑可以給C11、C10、C16一夜之間換裝智能輔助駕駛、智能座艙、高壓碳化硅平臺,并且做到成本可控,加量不加價。
即使友商以零跑同樣的成本效率、研發效率造出全新C11,曹力表示最低成本仍需再加2萬。
我們根據尺寸、配置去找對應產品,如宋LEV、小鵬G7、傳祺向往S7等等,均要20萬以上。

全域自研帶給零跑的,不僅是“好而不貴”的市場認知,更賦予其穿越行業周期的抗風險韌性。
回望過去四年,汽車行業的競爭堪稱白熱化,但零跑始終從容應對,有的放矢。價格內卷時,它依托成本控制能力精準跟牌,占據品價比高地;智駕競速中,零跑B10率先將激光雷達配置下探至12萬級,打破高端技術的價格壁壘;價值博弈中,全新C11直接重塑中型SUV的價值標桿,把絕對好的車,造得相對便宜。
也正因如此,你會發現零跑的整體發展軌跡,不同于其他新勢力的跌宕起伏,而是在穩扎穩打中持續向上,這更符合我們對一家成熟車企的判定。
但朱江明仍保持高度警惕,他說,目前零跑完成了“抗日戰爭”,接下來要進入“解放戰爭”的狀態,如果解放戰爭也能獲勝的話,“那零跑才能走出來。”
在全新C11上市后,零跑C系列三大主力已順利完成年款與中期改款的切換,全力沖刺年銷50萬輛與全年盈利目標,這將是零跑打響“解放戰爭”的第一槍!