在中國車市產銷上漲的背景下,一場終端渠道的經營危機正悄然蔓延。
2025年上半年,中國乘用車銷量增長13%,新能源汽車銷量激增超40%。然而,數據卻掩蓋了車市價格體系混亂、經銷商庫存高企、利潤不斷被侵蝕的現實。
庫存高壓難解
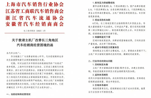
6月,汽車經銷商庫存預警指數達到56.6%,連續多月高于榮枯線。5月末,全國乘用車庫存總量已達345萬輛,同比增長16萬輛,創下近兩年新高。
看似紅火的行情背后,其實是靠堆積如山的庫存。尤其是在各品牌集中開展促銷和“沖量”的年中節點,庫存與資金壓力的雙重夾擊,使得不少經銷商陷入了經營焦灼。

在經銷商的圈子里,大家常打趣說:“所有主機廠的銷量目標加起來,恐怕得兩個中國車市才裝得下。”這說明車企極度膨脹的年度任務最終轉化為對單店的高壓分解,而市場實際承載能力卻遠未匹配。
數據顯示,僅27.5%的4S店完成了上半年既定銷量,超七成經銷商處于未達標狀態,三分之一的經銷商可能因資金鏈吃緊而被迫調整網點結構,有的甚至不惜退網止損。
更嚴峻的是,絕大多數車型出現了價格倒掛現象,就是進貨價高于零售價。在庫存積壓與廠家壓庫的雙重影響下,84.4%的經銷商已陷入“賣一輛虧一輛”的處境,行業平均利潤率降至4.1%的歷史低位。以單車15萬元估算,345萬輛庫存對應的資金沉淀超過5100億元,成為壓在終端渠道上的巨大成本包袱。
經銷商呼救
面對持續加重的渠道壓力,經銷商開始尋求集體發聲的解決之道。6月30日,滬蘇浙皖四地汽車流通協會聯合發布“長三角車聯發(2025)1號文件”,詳細披露了當前經銷商面臨的困境:居高不下的庫存壓力、日益緊繃的資金鏈條,以及持續加碼的考核指標等問題。
這份紓困函直指行業痛點:部分主機廠強令經銷商虧本銷售,已涉嫌違反《反不正當競爭法》。文件呼吁行業亟需建立四項機制——產銷協同機制、彈性銷量目標、簡化返利政策及價格預警體系。

除長三角地區外,廣東、山東等地的經銷商代表也通過地方座談會發聲,要求主機廠減輕促銷任務壓力,并建立庫存預警機制。全國工商聯汽車經銷商商會近期開展專項調研,明確提出構建“風險共擔機制”的建議,推動產業鏈上下游共同應對市場下行挑戰。
市場壓力下,部分車企已開始調整經營策略:一汽-大眾推出更具彈性的渠道發展計劃;建立了“庫存熔斷”機制,對超警戒庫存的經銷商暫停發貨;上汽通用、寶馬等優化返利政策,將結算周期縮短至60天內;林肯中國實施渠道優化,精簡經銷商網絡并調整考核標準。
不過,這些局部調整仍難以化解行業系統性風險。
值得關注的是,本輪由行業協會、商會和經銷商共同推動的訴求表達已引起監管層重視。工信部近期明確表態將加強汽車行業競爭秩序監管,遏制非理性價格戰;中國汽車工業協會也呼吁建立行業協商機制,維護合理定價權,避免過度促銷損害市場健康發展。
亟需治本
當前經銷商面臨的困境,實際上反映了中國汽車流通體系長期存在的結構性問題。
在這個體系中,經銷商主要靠廠家返利維持經營,自主定價空間有限;主機廠則不斷向渠道壓庫,把庫存壓力傳導到銷售終端。與此同時,市場需求的波動、庫存周期的拉長,再加上金融政策的收緊,這些因素交織在一起,讓終端銷售環節的風險越來越大。

當前行業協會提出的紓困措施,包括縮短返利周期、降低庫存指標、取消強制搭售等,雖然能夠緩解短期壓力,但要從根本上解決問題,還需要推動更深層次的制度改革。
具體來看,可以從三個方面著手:一、改革返利機制,將考核重點從銷量轉向服務質量,讓經銷商通過提升客戶體驗和售后服務來獲取合理利潤,而不是單純依賴銷量返點;二、建立柔性產銷體系,根據實際市場需求安排生產計劃,同時讓經銷商參與庫存決策,確保產銷信息對稱;三、統一渠道管理標準,消除直營店和授權經銷商之間的政策差異,避免因雙軌制導致市場混亂。
這些改革措施在解決眼下矛盾的同時,更重要的是能讓廠商關系更健康。關鍵在于,讓經銷商從“聽命令干活”的角色,轉變成能和車企一起商量對策的伙伴,聯手應對市場變化。

而監管層方面,則可以考慮搭建一個類似“汽車流通穩定基金”或者“渠道風險緩沖機制”的穩定工具,在市場大起大落時給予資金支持。同時,對主機廠壓庫、拖欠返利、變相考核的做法,定清楚法律底線,把《反不正當競爭法》、《合同法》、《消費者權益保護法》這些法規在流通領域真正落實到位。
經銷商是汽車產業鏈與用戶連接的核心紐帶,其穩定運行直接關系行業健康發展。而當前的渠道危機,已演變為需要全行業共同應對的系統性課題。