在12-17萬純電車市場,消費者總有很多兩難選擇,比如想要長續航卻怕充電慢,想要高配置卻擔心超預算。剛上市的新款海豹06GT,恰恰瞄準了這一市場痛點——將第二代刀片電池、閃充技術、激光雷達輔助駕駛三大核心技術,從高端車型下探至主流價格帶,在補能效率、智能體驗上完成了代際跨越。它能否成為15萬級純電市場的優選車型?新老款有何差異?面對深藍L07、馬自達EZ-6等競品車型又該如何取舍?接下來我們來簡單分析一下。
新款海豹06GT具體有哪些升級?

新款海豹06GT這次升級主要圍繞動力補能、輔助駕駛升級展開。首先,動力補能實現了從“夠用”到“超預期”的轉變。新款海豹06GT搭載第二代刀片電池,常溫下10%-70%充電僅需5分鐘,10%-97%充電僅需9分鐘,零下30℃也僅需12分鐘。這一升級直接攻克了純電車“充電慢、低溫續航打折”的行業痛點,讓長途出行無需規劃充電時間,充電跟加油一樣便利。

動力方面,新款海豹06GT換裝200kW和240kW的單電機,家用車也能享受強動力。匹配57.54kWh和69.07kWh電池組,對應續航里程為520km和620km,兼顧城市通勤與城際出行。

智能輔助駕駛也從“基礎輔助”到“高階輔助”。高配車型搭載激光雷達,配備天神之眼B駕駛輔助系統,支持城市領航輔助、高快領航輔助以及全場景泊車輔助功能,相較于天神之眼C,駕駛輔助能力實現了代際跨越。此次還將同步提供輔助駕駛小藍燈,起到了很好地警示作用。

新款海豹06GT外觀保留了現款的運動基因,但加入熏黑鋁合金輪轂、紅色剎車卡鉗,性能感更強。新增極光紫、波西亞玫紅外觀配色,滿足年輕用戶個性化需求。
對標深藍L07、馬自達EZ-6,新款海豹06GT產品力如何?


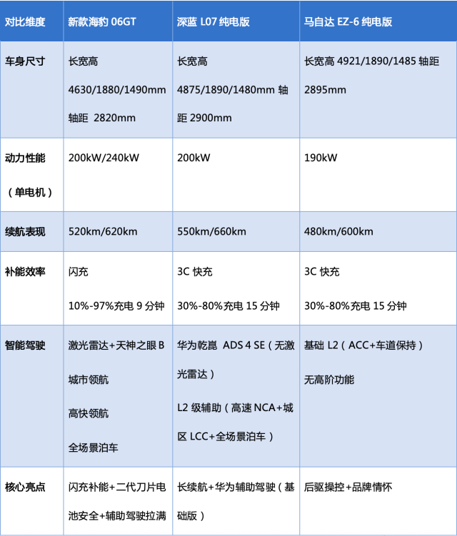
根據新款海豹06GT的價格和定位來看,它的競爭對手主要鎖定深藍L07、馬自達EZ-6等車型。從上述表格能看出,新款海豹06GT屬于“技術型選手”,核心優勢是二代刀片電池+閃充技術,9分鐘滿電的體驗是另外兩款車所沒有的,解決了純電用戶的“充電焦慮”,尤其適合經常跨城出行或充電不便的用戶。但是車身尺寸在三車中不占優勢,滿載出游后排空間不如另外兩車充裕。

深藍L07在續航和空間上達到了平衡,660km的純電續航是三款車中最長的,適合對續航要求較高、長途出行頻繁的用戶。2900mm軸距帶來寬敞后排,對家庭用戶挺友好的。沒有激光雷達有點可惜,好在華為乾崑ADS 4 SE的基礎功能夠用,高速NCA、城區LCC、自動泊車等功能成熟度較高。

馬自達EZ-6主打的是“情懷與操控”,同價位少見的后置后驅架構,后H臂多連桿懸架+50:50軸重分配,轉向精準、過彎穩定,“人馬一體”的駕控體驗是另外兩款車無法復制的。但沒有提供高階輔助駕駛,智能化無法滿足時下用戶的需求,這也是不爭的事實。
新款海豹06GT值得買么?哪款值得推薦?
新款海豹06GT究竟值不值得買?答案是肯定的。因為新款海豹06GT的核心價值就是 “用技術降維打擊”,它把原本只會出現在高端車型上的閃充技術、激光雷達輔助駕駛,下探至15萬級市場,同時還保留了比亞迪在電池安全、智能座艙的傳統優勢。另外,從“綜合產品力”和“用戶普適性”來看,新款海豹06GT的表現很均衡——它沒有深藍L07的補能短板,也沒有馬自達EZ-6的智能硬傷,將“補能自由、續航真實、智能安全”三大核心需求做到了讓用戶滿意,僅在空間上略有妥協,但也能滿足主流用戶的使用場景,還是很值得推薦的。

新款海豹06GT目前推出4款車型,我們主推售價13.99萬520海浪Plus版,也是次入門版。這個版本比入門版價格高出1.1萬,但多出天神之眼C、電動后備廂、50W手機無線充電、前排座椅加熱通風、127色氛圍燈等多項實用配置,智能化與舒適性都有明顯提升,同時還可選裝天神之眼B,520km的續航表現也能滿足中短途出行需求,各方面表現考慮的都很周到,大家可以關注一下。