燃油車時代,自主品牌一直被合資壓著打,這也催生了領克、魏牌等高端自主品牌,總體來說發展還不錯,至少價格是上去了,品牌高端形象也算是立住了。進入新能源時代,這些自主品牌還想復制這種模式,極氪便應運而生,不過新能源時代瞬息萬變,單一品牌的發展不能影響整個集團的發展,所以這也就有了極氪回歸一個吉利。

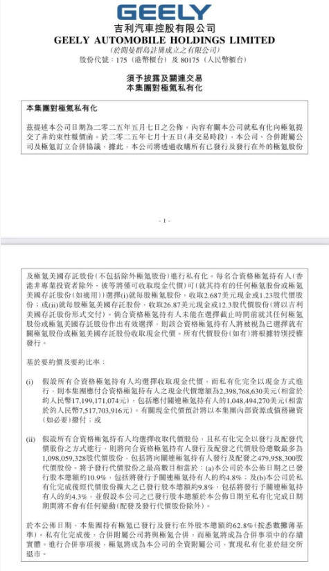
7月15日,吉利控股集團宣布,旗下吉利汽車控股有限公司(以下簡稱“吉利汽車”)與極氪智能科技有限公司(以下簡稱“極氪)簽署合并協議,吉利汽車將收購其尚未持有的全部極氪股份,極氪股東可選擇以現金或置換吉利汽車股份作為對價。
此舉標志著吉利控股集團貫徹《臺州宣言》精神,推進回歸“一個吉利”戰略又邁出關鍵一步。
高效協同的集團化作戰
目前新能源市場的競爭已經不是單個品牌的單打獨斗,從極氪品牌來看,其不僅要面對蔚來、理想、小鵬等這些新勢力,還要抗住來自鴻蒙智行與小米的猛攻,特別是小米汽車的攻勢最為猛烈,所以即便是吉利把所有資源都給極氪也不一定能在高端市場斬獲多少份額,這是明眼人都能看出來的。
所以對于大吉利體系而言,需要一個更高效、更協同的集團化作戰體系。

由多品牌分散作戰,轉向“集團化技術平臺+多品牌用戶體驗”的新模式,集團共享浩瀚架構、三電技術、智能座艙,形成“技術底座+多品牌體驗差異”的模式,降本增效,并提升體系競爭力。
數據顯示,極氪和領克合并后,兩個品牌的研發投入預計將減少10%-20%,供應鏈成本因規模化效應而下降5%-8%,產能利用率提升3%-5%。此外,雙方的渠道將實現高度互補,極氪品牌此前主要聚焦于一二線市場,而領克品牌的加入將使其迅速覆蓋三四線市場。

今年上半年,吉利汽車整體銷量超過140.9萬輛,同比增長47%,原定年度目標達成率超過50%。
星愿半年全品類銷冠(半年唯一突破20萬輛的單車系)星耀8細分市場冠軍;連續8周穩居大型SUV市場前三,6月超越理想L9;未來吉利汽車還將帶來重磅新品:銀河A7、銀河M9、極氪9X新車,這些車型如雨后春筍般崛起,技術底座+多品牌體驗差異的模式確實帶來了體系競爭力的提升,極氪雖然沒那么鶴立雞群了,但整個吉利汽車的銷量和業績在往上走。
銷量高速增長的同時,吉利汽車的財務指標同步攀升。
據2025年一季報顯示,吉利汽車營收實現超38%的增長,達到725億元;新能源業務的強勁增長更是為吉利汽車帶來超高利潤增速,第一季度歸母凈利潤為56.72億元,同比增幅超263%。
鑒于上半年的優異表現,吉利汽車集團決定將全年銷量目標由271萬輛上調約11%至300萬輛。吉利汽車也成為了今年唯一一家敢于在中期上調銷量目標的中國車企。
一個吉利的含金量在此刻也是具象化了。
新能源時代沒有個人英雄主義
老實說極氪算是自主品牌高端化非常成功的了,前期僅靠著一款獵裝車001就能把一個品牌撐起來,無論是價格還是品牌力都做到了行業頭部,但隨著新能源滲透率不斷普及,極氪也是很難在把電動豪華的故事講得更好,這一點同是主打高端豪華的蔚來品牌也是感同身受。
所以即便是后續極氪品牌的車型越來越多,銷量也難有很大突破,認清現實,果斷斷舍離,先是美股退市,然后回歸吉利,長痛不如短痛,在大吉利體系下繼續扮演高端序列的角色未嘗不是一個好的歸宿,至少以后極氪推出50萬甚至100萬的車,還是有市場接受度,那這些年極氪的投入也算是沒有白費,這也是吉利汽車希望的結果。

吉利汽車對于合并極氪的解讀就是,回歸“一個吉利”,旨在通過深度協同,消除內部重復建設與資源浪費,實現資源的高效配置與整合。
合并后的吉利汽車,將實現對燃油、純電、插電混動等全動力形式的覆蓋,并完成對主流、中高端及豪華汽車市場的全面布局,具備更強的市場競爭力和更廣闊的成長空間。
所以未來自主品牌應該也不會折騰什么高端品牌了,能在新能源時代把品牌立住,銷量能上去,企業能夠盈利,最后弄一兩個高端序列拉高一下毛利率,對于新時代車企而言就足夠了。東風汽車最近成立的奕派科技也是按照一個吉利的策略照貓畫虎,現在車企都不在做夢了,不搞個人英雄主義式的高端品牌,避免資源浪費,認清現實,能夠活下去才是最重要的。
在架構上,合并后的吉利汽車集團將下設吉利銀河事業群和極氪科技事業群。同時,其未來通過統一管理團隊,在保持各品牌獨立面向客戶群體開展營銷及產品設計的前提下,將最大限度協同中后臺工作。

據了解,吉利汽車完成銀河營銷事業群組織架構重組,推進“一個吉利”戰略。新架構下,吉利銀河營銷體系統一管理旗下品牌,分銀河品牌、中國星品牌兩大事業部及營銷業務中臺,兩事業部負責相關品牌營銷、用戶增長及渠道拓展,中臺提供數據等支持。
所以除了研發體系的高效配置以外,一個吉利下的營銷體系也是主打高效,未來整個大吉利會根據各個品牌的不同調性與市場進行更為精準的營銷策略制定,也就意味著花小錢辦大事,這也是所有企業都希望看到的結果。
回歸一個吉利后,目前大吉利汽車新能源發展明顯按下了加速鍵,也印證了吉利高層對于目前新能源汽車時代走向的準確判斷,未來這種更高效、更協同的集團化作戰體系也將成為車企們的標準戰略,同時極氪回歸吉利也是意味著自主品牌高端化的故事迎來了大結局。